Home > 3Dプリンター > surface

surfaceモデルを作ってみます。 surfaceモデルはサポート対策のため、切断したものを印刷して切断面を接着剤で貼り合わせます。 現在まで、PLA樹脂を使った印刷ではうまくいっていますが、ABS樹脂では反りがでるためうまくいっていません。

作図 chimera

  1. Chimeraでsurface modelを作図
  2. Action → Ribbon → Hide
    Action → Surface → Show


  3. 出力
  4. File → Export Scene...
    File type にSTLを選択して保存



切断 netfabb

  1. ファイルを開く
  2. Chimeraで出力したSTLファイルをnetfabbで開きます。


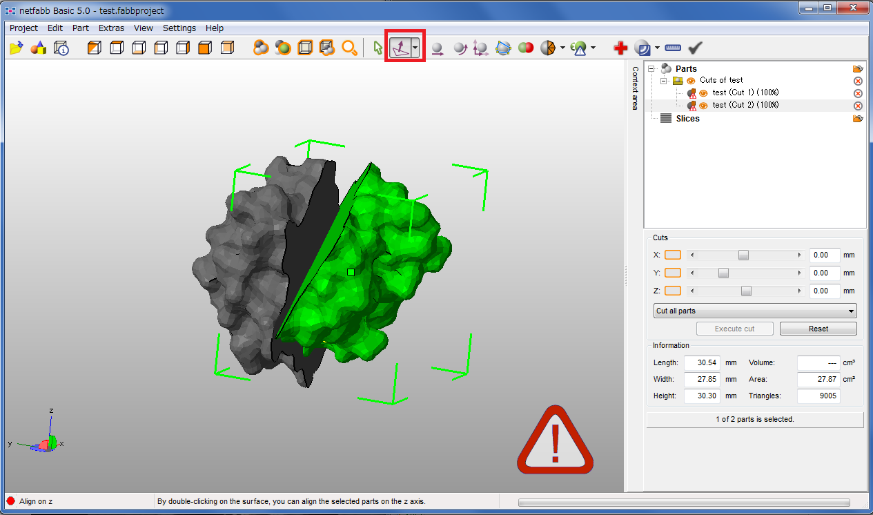
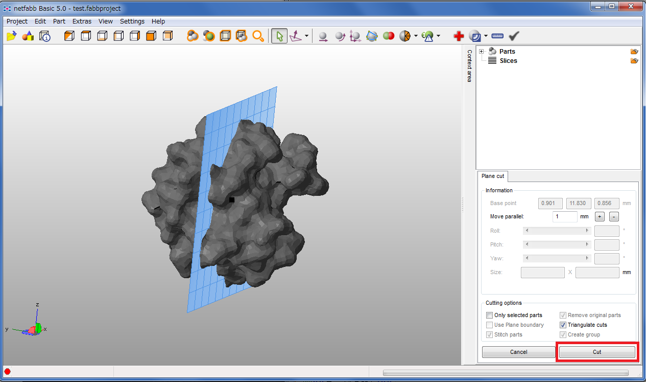
  3. 切断
  4. 右のCutsのスライダー(x,y,zのいずれか)を動かして切断面を決定して、Excute cutをクリックします。

    Cutをクリック


  5. 向きの変更
  6. Align to bottomに切り替えて、適当な面をクリックすると傾きます。
    (Align to bottomではクリックした面が下になります。)


    2つの切断面をクリックして、切断面を下にします。


  7. 出力
  8. パーツを選択して、
    Part → Export part → as STL
    で二つのパーツを別のファイルとして保存します。



Cube software

  1. Import
  2. Import から切断した二つのファイルを開きます。


  3. Heal
  4. 二つを選択して、Healをクリックします。
    (オブジェクトをクリックすると選択できます(黄色)なにもないところでクリックすると選択が解除されます。)

  5. Orient & Scale
  6. Rotate:Z軸のみ変更します
    Translate:適当に
    Scale:必ず二つのオブジェクトを選択して大きさを変更します

  7. Raft off
  8. 下のセッティングからRaftをOFFにします。


  9. Build
  10. Buildをクリックして、Cubeファイルを出力します。



印刷

反りの起こらないPLA樹脂で印刷したところうまくいきました。


印刷はうまくいきましたが、台からはがすのに苦労しました。しばらく水につけて、強く引っ張ることでようやくはがすことができました。

瞬間接着剤で貼り合わせて完成です。



失敗

  1. ABS樹脂 + 付属接着剤
  2. ラフトが無いとABS樹脂の反りに耐えきれず浮き上がってしまいました。


  3. ABS樹脂 + 両面テープ
  4. 台に両面テープを貼ってみましたが、ABS樹脂の反りには勝てませんでした。